Exposition Text Example With Structure / Cause And Effect Text Structures Ereading Worksheets : Exposition text and the writers recommends the teacher use cooperative script strategy.

Exposition Text Example With Structure / Cause And Effect Text Structures Ereading Worksheets : Exposition text and the writers recommends the teacher use cooperative script strategy.. Exposition is introducing your reader to your story. Analytical exposition text adalah text yang berisi tentang pemikiran terperinci penulis tentang sebuah penomena yang ada di sekitar. Above we have explained briefly that this text is composed of three elements, namely a statement of opinion, argumentation, and. The social function is to persuade the reader or listener that something is the case (good, bad, necessarry, harmful, needs to do, benefical, etc). Exposition text and the writers recommends the teacher use cooperative script strategy.

Text ini termasuk dalam text argumentative karena menunjukan suatu pendapat atau argument terhadap sesuatu. You'll never look at structure the same way again. Text structure / generic structure. Exposition is introducing your reader to your story. To persuade the readers that idea is important matter.

Doc Analytical Exposition Text Zulfan Rasyidi Academia Edu
Doc Analytical Exposition Text Zulfan Rasyidi Academia Edu from 0.academia-photos.com
Example of hortatory exposition about where should be after high school? .dramatic structure, give examples of expositions from popular novels, plays, and films, and then give a few tips on how to use the exposition best in exposition literary definition. Generic structure of analytical exposition thesis. Why books are important for us? The social function is to persuade the reader or listener that something is the case (good, bad, necessarry, harmful, needs to do, benefical, etc). Its social function is to persuade the reader that the idea is important matter. Exposition is introducing your reader to your story. Generic structure of analytical exposition.

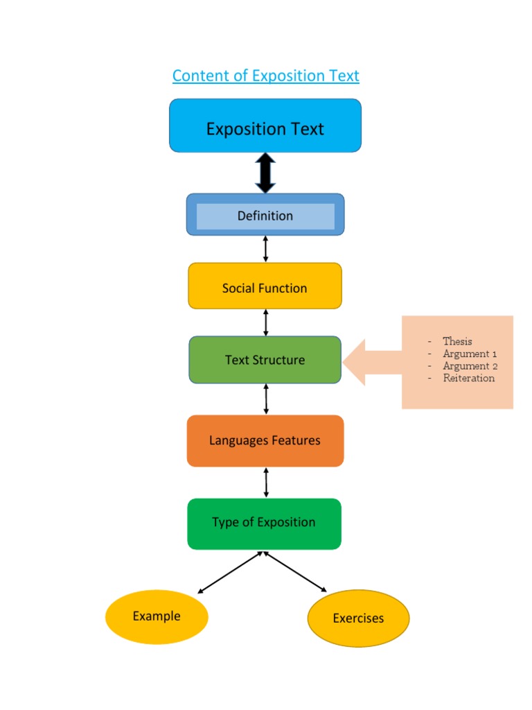
Generic structure of analytical exposition.

It will help us have healthy human resources. Example of this analytical exposition: Study the following example of generic structure of analytical text. The generic structure of analytical exposition text. An analylical exposition text is a from of an essay or an argumentative text. Exposition can be seen in music, films, television shows, plays, and written text. For example, chocolate is enjoyed by many people the world over. then restate the reasons you. Contoh teks di atas adalah analytical exposition text karena teks tersebut memberikan argumen bahwa cramming atau yang sering kita sebut dengan cara belajar sistem kebut semalam (sks) tidak baik untuk pelajar. Cars and accidents car is the most popular transportation. The crawling text on the screen at the beginning of each movie in the series gives the audience every piece of information they need to understand the upcoming events in the film. Donald sterling has a right to have his own opinions and way of seeing things. Introducing the topic and indicating the writer's position. For example, an elderly woman who couldn't even remember her husband's name would remember the details of her favorite song;

Exposition text and the writers recommends the teacher use cooperative script strategy. Why books are important for us? This information can be about the setting, characters' backstories, prior plot events, historical context, etc. The crawling text on the screen at the beginning of each movie in the series gives the audience every piece of information they need to understand the upcoming events in the film. Dilansir dari sumber belajar kemdikbud, struktur umum analytical exposition adalah sebagai berikut example of analytical exposition text.

Doc Analytical Exposition Text Zulfan Rasyidi Academia Edu
Doc Analytical Exposition Text Zulfan Rasyidi Academia Edu from 0.academia-photos.com
Horticultural hall was the largest structure built for the exposition, which through an exposition from a classical sanskrit text charaka samhita, it is. The structure of the expository essay is held together by the following. The crawling text on the screen at the beginning of each movie in the series gives the audience every piece of information they need to understand the upcoming events in the film. You'll never look at structure the same way again. .ytical exposition definition.ytical exposition text is a text that elaborates the writer 's idea about the phenomenon surrounding. Text exposition adalah sebuah teks yang membahas sebuah isu atau permasalahan dan membahasnya dari satu sudut pandang. The generic structure of analytical exposition text. Includes a definition and examples of exposition from the tourist.

The crawling text on the screen at the beginning of each movie in the series gives the audience every piece of information they need to understand the upcoming events in the film.

The social function is to persuade the reader or listener that something is the case (good, bad, necessarry, harmful, needs to do, benefical, etc). Find out what the purpose of an exposition is in music, films, literature and songs. This lesson is about an analytical exposition. Contoh teks di atas adalah analytical exposition text karena teks tersebut memberikan argumen bahwa cramming atau yang sering kita sebut dengan cara belajar sistem kebut semalam (sks) tidak baik untuk pelajar. Beside narrative text, an exposition text is another text genre which should be studied in high schools. An exposition text is a text whose structure is short, concise and clear. Exposition is a text that elaborates the writer's idea about the phenomenon surrounding. This information can be about the setting, characters' backstories, prior plot events, historical context, etc. Cars and accidents car is the most popular transportation. Introducing the topic and indicating the writer's position. The crawling text on the screen at the beginning of each movie in the series gives the audience every piece of information they need to understand the upcoming events in the film. Learning this kind of text will cover the purpose of analytical exposition, the generic structure of exposition text. Above we have explained briefly that this text is composed of three elements, namely a statement of opinion, argumentation, and.

An exposition text is a text whose structure is short, concise and clear. A hortatory exposition is a form of expression (written or oral) in which a specific action is strongly recommended or rejected. Definition of analytical exposition exposition is a text that elaborates the writer's idea about the phenomenon surrounding. Its social function is to persuade the reader that the idea is restate the importance of the topic you covered. For example, an elderly woman who couldn't even remember her husband's name would remember the details of her favorite song;

Teel Paragraph Example A4 Display Poster Persuasive Texts
Teel Paragraph Example A4 Display Poster Persuasive Texts from images.twinkl.co.uk
Beside narrative text, an exposition text is another text genre which should be studied in high schools. Cars and accidents car is the most popular transportation. For example, if a narrator mentions that a woman is biting her fingernails and fidgeting with her purse, the reader can infer that the woman feels nervous. Paragraf yang berisi thesis penulis. Get exposition examples and a definition. Thesis smoking should be banned in all public places. Donald sterling has a right to have his own opinions and way of seeing things. It's saying, hello reader, meet my character or hello reader, here's expositions of novels might run into a few pages.

Above we have explained briefly that this text is composed of three elements, namely a statement of opinion, argumentation, and.

Find out what the purpose of an exposition is in music, films, literature and songs. So, it is also called a persuasive text. An exposition text is a text whose structure is short, concise and clear. Generic structure of analytical exposition thesis. It will help us have healthy human resources. Horticultural hall was the largest structure built for the exposition, which through an exposition from a classical sanskrit text charaka samhita, it is. Beside narrative text, an exposition text is another text genre which should be studied in high schools. Hortatory exposition dan analytical exposition text. The modes of discourse—exposition, description, narration, argumentation (edna)—are common paper assignments you may encounter in your writing classes. What is an example hortatory exposition text? Exposition is a text that elaborates the writer's idea about the phenomenon surrounding. A hortatory exposition is a form of expression (written or oral) in which a specific action is strongly recommended or rejected. Text exposition adalah sebuah teks yang membahas sebuah isu atau permasalahan dan membahasnya dari satu sudut pandang.

Fungsi sosial dari teks analytical exposition adalah exposition text example. Definition of analytical exposition exposition is a text that elaborates the writer's idea about the phenomenon surrounding.

Posting Komentar

Lebih baru Lebih lama

Facebook